Ce conține produsul:
- prezentare PowerPoint structurată (lecție completă)
- proiect didactic detaliat (model gata de utilizare)
- activități interactive (ex: joc „Foc, apă, fulger”)
- situații de învățare și studii de caz
- suport pentru activități de grup (poster)
- conținut vizual clar și atractiv (siguranță acasă și la școală).
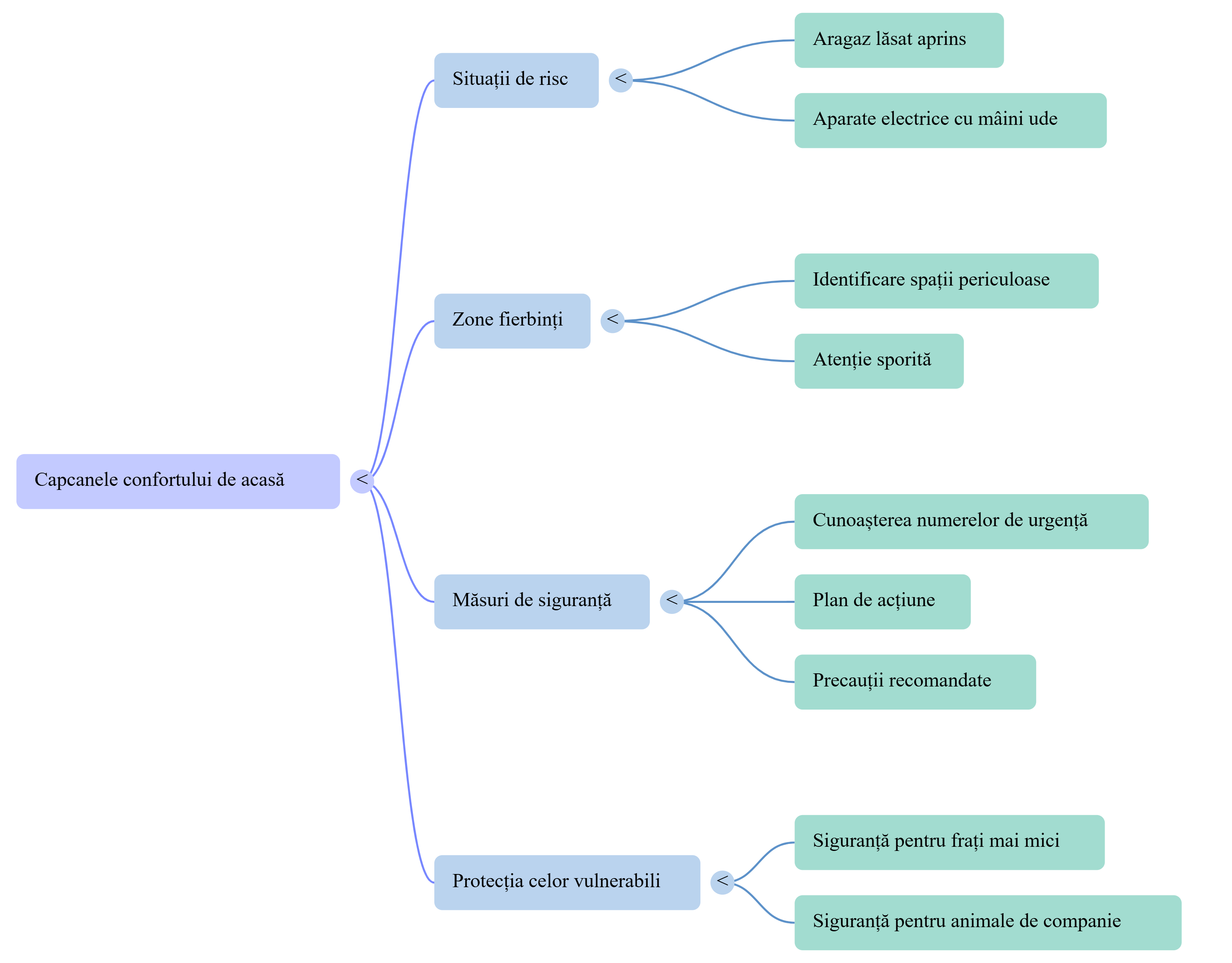
- infografice și scheme vizuale: materiale grafice de tip „Hartă a zonelor fierbinți” și „Ierarhia riscurilor” pentru o învățare vizuală eficientă.
Scop educațional:
Produsul urmărește dezvoltarea capacității elevilor de a identifica obiectele și acțiunile periculoase din mediul lor cotidian , înțelegerea modului în care o decizie individuală afectează siguranța colectivului și formarea unor reflexe rapide de auto-protecție.
Beneficii pentru profesor:
- Economisire de timp: toate materialele sunt corelate și gata de afișat/imprimat.
- Rigoare metodică: proiectul respectă Curriculumul Național și oferă strategii variate (brainstorming, metoda posterului, turul galeriei).
- Controlul clasei: include activități dinamice, dar structurate, care mențin atenția elevilor fără a crea haos.
Beneficii pentru elevi:
- Învățare prin joc: conceptele abstracte de „securitate” devin clare prin simulări și mișcare.
- Conștientizare critică: elevii învață de ce creierul devine mai puțin vigilent acasă („pilotul automat”) și cum să prevină accidentele casnice.
- Dezvoltarea responsabilității: înțelegerea faptului că siguranța este o „ecuație” care depinde de fiecare membru al grupului.
Modalități de utilizare:
- La clasă (Frontal): utilizarea prezentării PPT pentru a ghida discuțiile despre obiecte prietenoase vs. periculoase.
- În grup: activitatea de creare a posterelor de siguranță pe baza scenariilor din anexe.
- Individual: completarea schemei de autoevaluare a achizițiilor la finalul lecției.
Nu sunt recenzii!

![Kit: Securitatea individuală și colectivă în spațiul școlar și casnic [fisiere .pptx .docx, .png]](https://edushop.md/storage/customers/joc-800x800.png)
![Kit: Securitatea individuală și colectivă în spațiul școlar și casnic [fisiere .pptx .docx, .png]](https://edushop.md/storage/customers/proiect-1-800x800.png)
![Kit: Securitatea individuală și colectivă în spațiul școlar și casnic [fisiere .pptx .docx, .png]](https://edushop.md/storage/customers/capcanele-confortului-de-acasa-800x800.png)
![Kit: Securitatea individuală și colectivă în spațiul școlar și casnic [fisiere .pptx .docx, .png]](https://edushop.md/storage/customers/joc-150x150.png)
![Kit: Securitatea individuală și colectivă în spațiul școlar și casnic [fisiere .pptx .docx, .png]](https://edushop.md/storage/customers/proiect-1-150x150.png)
![Kit: Securitatea individuală și colectivă în spațiul școlar și casnic [fisiere .pptx .docx, .png]](https://edushop.md/storage/customers/capcanele-confortului-de-acasa-150x150.png)
Adaugă o recenzie